今彩539
黃大仙謎
解黃大仙
專家玩法
正版圖庫
高手推薦
開獎記錄
版路工具
號碼走勢
電腦搖獎
資料統計
次群統計
連號走勢
大樂透
媽祖福謎
解讀福謎
專家玩法
正版圖庫
高手分析
開獎記錄
版路工具
正碼走勢
特碼走勢
電腦搖獎
資料統計
次群統計
威力彩
日月潭謎
解日月潭
專家玩法
正版圖庫
高手推薦
開獎記錄
版路工具
號碼走勢
電腦搖獎
資料統計
次群統計
連號走勢
六合彩
官方挂牌
高手解挂
號碼對照
正版圖庫
专家分析
開獎記錄
版路工具
正碼走勢
特碼走勢
電腦搖獎
資料統計
次群統計
四星彩
呂洞賓頭獎
解呂洞賓
開獎記錄
正版圖庫
高手推薦
號碼走勢
電腦搖獎
資料統計
次群統計
三星彩
釣叟頭獎
解釣叟頭獎
開獎記錄
正版圖庫
高手推薦
號碼走勢
電腦搖獎
資料統計
次群統計
首頁
>
六合彩
>
六合彩正版圖庫
官方挂牌
高手解挂
號碼對照
正版圖庫
专家分析
開獎記錄
版路工具
正碼走勢
特碼走勢
電腦搖獎
資料統計
次群統計
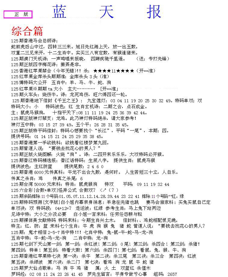
六合彩125期蓝天报A
2025-11-21
上一期2025124【2025-11-20】開獎號碼
36
39
26
35
33
19
+
05
上一篇
下一篇
推薦六合彩相關分析資訊
六合彩125期蓝天报B
2025-11-21
六合彩125期六合一点红A
2025-11-21
六合彩125期五星报A
2025-11-21
六合彩125期五星报B
2025-11-21
六合彩125期蛇报A
2025-11-21